Logo - T.J. Frazier Ltd.

Technical reference page: 93

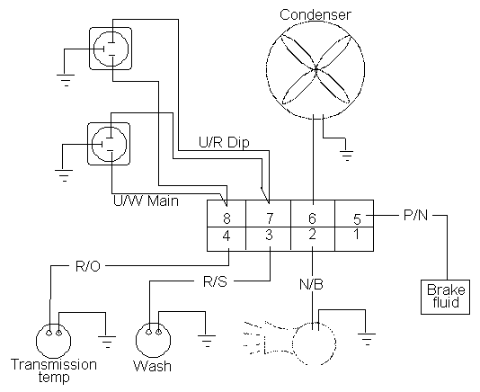
Front wiring loom - St/Ph Jul 99>